汽車空調通過將車廂內的溫度、濕度、空氣清潔度及空氣流動調整和控制在最佳狀態,駕乘人員提供舒適的環境,提升駕乘體驗??照{壓縮機作為汽車空調制冷系統的心臟,起著壓縮和輸送制冷劑蒸汽的作用。
為了讓汽車空調實現快速啟動、速冷速熱、運行穩定、節能靜音等功能,作為心臟的車載空調壓縮機需提供強大性能支持。針對以上應用需求,進芯電子推出汽車空調壓縮機方案。該方案以進芯32位DSP車規芯片ADP32F035BQ為控制核心,以針對汽車空調壓縮機的自研無感FOC控制算法,能夠很好的觀測負載的轉速和轉矩,具有啟動快速可靠、低速大扭矩、高速運行平穩、噪聲小、效率高等特點。
空調壓縮機方案
主控芯片特性
ADP32F035BQ是一款專用于汽車電機驅動器、空調壓縮機、汽車OBC、DC/DC轉換器等場合的高可靠性的車規DSP芯片,具有很高的性價比和出色的控制性能。
|
主頻 |
100MHz |
|
加速單元 |
CLA控制算法加速器 |
|
存儲資源 |
36KB RAM/128KB Flash |
|
通訊接口 |
SPI/SCI/I2C/LIN/CAN |
|
外設 |
12PWM+3CAP+QEP+延時濾波 |
|
模擬外設 |
3比較器+14路通道ADC+溫度傳感器+雙采樣保持 |
|
電機驅動方式 |
有感/無感方波;有感/無感弦波 |
表1 ADP32F035BQ主要資源
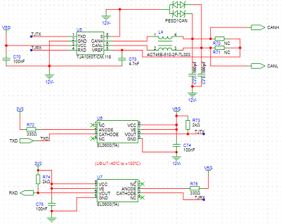
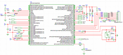
控制/功率電路
控制電路采用ADP32F035QP64Q芯片,功率電路采用智能功率模塊IPM,下橋臂電流采樣技術,CAN通訊電路,具體如下圖所示:

供電電路

CAN通訊電路

主控電路

功率模塊電路
測試條件和電流波形
進芯電子實驗室具備汽車空調壓縮機帶負載測試條件,可以實現自由更換壓縮機、背壓、平衡壓等測試條件,下圖是進芯電子壓縮機測試平臺。

基于以上設計思路,我司已推出板級方案,以下為產品運行時電流波形。

運行波形

啟動波形
技術支持
進芯電子可為客戶提供以上方案的原理圖、PCB參考板圖、源代碼、以及方案所對應的軟硬件開發技術支持,需進一步了解方案詳情,歡迎致電0731-88731027。