電子水泵是車載熱管理系統的重要一環,用于汽車水冷散熱系統散熱。當下市場上的水泵方案以BLDC直流無刷電機為主流,絲滑調節、 精準控制和高性價比成為客戶關注的重點。
針對以上市場需求,進芯電子推出功率40-200W/12V電子水泵,采用PWM/LIN通訊方式進行調速和故障反饋。使用單電阻弦波方案,電路簡單,具備控制穩定、成本低等優點。進芯電子可提供基于本公司ADM16F03A2 DSP作為主控芯片的高性價比電子水泵控制板方案。

圖1 產品樣機圖
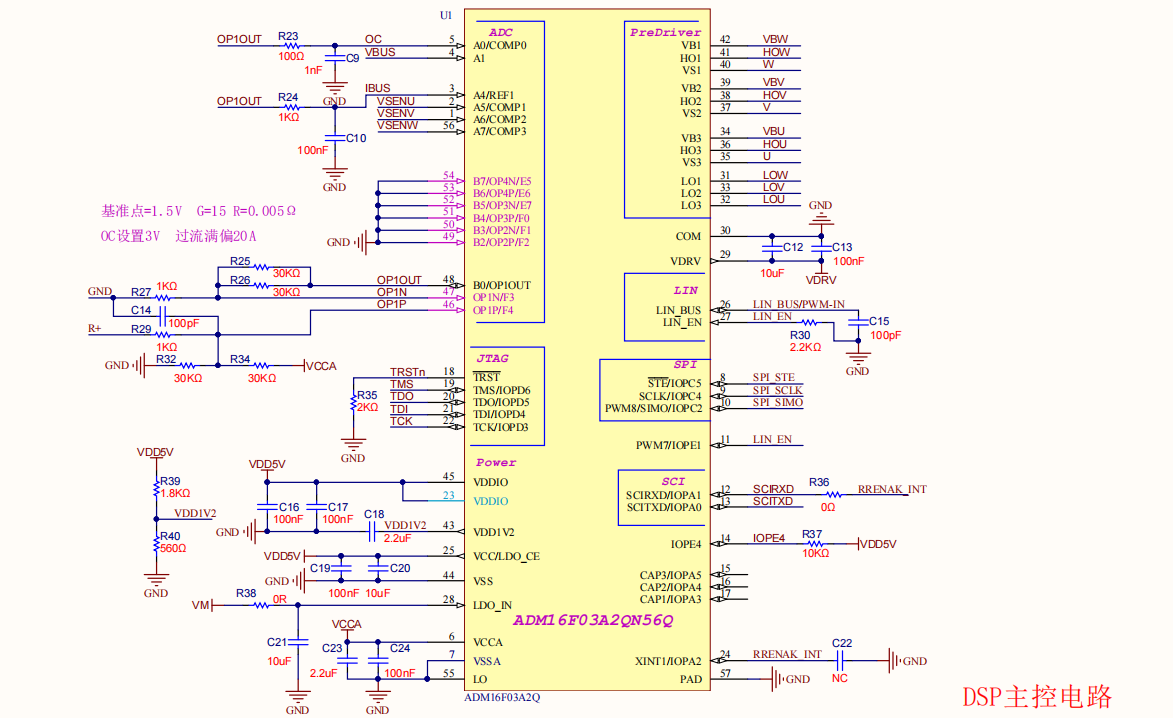
ADM16F03A2簡介
ADM16F03A2是面向無刷電機控制的16位DSP改進型,集成LDO和6NMOS預驅模塊,搭載150MHz主頻16位DSP處理核+加速運算單元、事件管理器、SPI和SCI模塊、12位ADC, 并內置運算放大器、電壓比較器和LIN收發器;可構成控制核心,支持有感、無感、方波、弦波等多模式無刷電機控制。下表是ADM16F03A2電機控制方面的資源簡介。
|
主架構 |
16位定點DSP |
|
主頻 |
150MHz |
|
存儲資源 |
8KB SARAM、64KBFlash |
|
單電源供電 |
4.5-40V |
|
通訊接口 |
SCI(配置成LIN接口) |
|
外設 |
六路NMOS Pre-Driver+4TCON+3CAP+QEP+延時濾波+運算加速單元(除法+開方+反正切+帕克變換+32位乘法移位 |
|
模擬外設 |
OPA+3PGA+5比較器+溫度傳感器 |
|
集成化配置 |
12V-LDO、6NMOS預驅、LIN-PHY |
|
電機驅動方式 |
有感/無感方波 有感/無感弦波 |
|
封裝 |
QFN56 封裝 |
|
溫度范圍 車規認證 |
-40-125°C AEC-Q100 |
表一 ADM16F03A2電機控制相關資源
同時, ADM16F03A2支持JTAG在線仿真,支持串口SCI方式的最低僅需四線的快速燒錄模式。以下為ADM16F03A2芯片引腳定義排布圖:

圖2 芯片引腳定義排布圖
ADM16F03A2應用優勢
ADM16F03A2是一款高度集成的高性能BLDC/PMSM控制器,封裝為QFN56,用戶在設計電機控制系統時可實現最優的性價比,ADM16F03A2內部內置六路 NMOS Pre-Driver、運算放大器、PGA、比較器、高速ADC、SCI、SPI和LIN等模塊。同時,采用高性能16位CPU,內嵌 64KB FLASH , 最高工作頻率為150MHz,可滿足高性能無刷電機控制的應用要求,并簡化系統硬件成本。適用于BLDC/PMSM電機方波、SVPWM/SPWM、FOC 驅動控制。
硬件模塊介紹
電路模塊主要包括: 輸入防反母線電容輸入部分、ADM16F03A2最小系統、功率橋電路、ADC母線采樣電路、單電阻采樣運放采樣電路、自舉電路和PWM/LIN通訊反饋電路。
? 輸入防反母線電容輸入部分
輸入通過N管,實現防反功能。使用CE1、L1和CE2,構成π型濾波。能有效減少電源的干擾。

圖3 防反母線電路
? ADM16F03A2最小系統
ADM16F03A2最小系統如下圖所示,包含JTAG接口、串口、SPI、PWM模塊、ADC模塊等。
系統自帶的運放OP1可以通過外圍電阻配置為差分模式用于母線電流采樣,運放的輸出結果OP1OUT可接至COMP0 做硬件過流保護,COMP0內部可以設置不同的比較電平,一旦觸發閾值,可直接封鎖PWM信號。
當需要離線燒錄程序時,通過5V、TX、RX、IOPE4、GND信號測試焊盤,借助進芯的離線燒錄工具可實現快速的脫機燒錄。


圖4 芯片及接口原理圖
? 功率橋電路
功率橋電路采用上下管均為NMOS的配置,總計6個NMOS組成三相H半橋驅動電路。
單采樣電阻0.005R,通過差分走線至ADM16F03A2的OP1的獨立運放電路進行運放輸入到芯片口采樣進行運算。

圖5 功率橋電路原理圖
? ADC母線電壓采樣電路
ADC采樣母線采樣電路,母線電壓的值進行分壓送到芯片AD口,參與到FOC的運算。

圖6 AD母線電壓采樣原理圖
? 單電阻采樣運放采樣電路
通過內部獨立運放OP1組進行差分運放15倍,送到A0口用做過流保護,送到A4口進行恒功率控制。

圖 7 運放部分電路
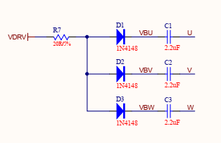
? 自舉電路
由芯片內部輸出VDRV的12V電壓,給到自舉電路部分,讓上橋驅動電壓抬升,以便可以控制上橋。

圖8 自舉電路部分
? PWM/LIN通訊反饋電路
芯片內部集成LIN芯片,內部兼容識別PWM,可以通過輸入PWM/LIN進行通訊調速和反饋故障。使能LIN_EN引腳,來實現打開關閉LIN通訊。

圖9 PWM/LIN通訊電路
方案描述
采用單電阻弦波,電路簡單,成本低。無感FOC,功率閉環、速度閉環。各項保護齊全(過欠壓、過流、堵轉、缺相、功率)等特點。


產品參數
電壓:DC12V
功率:40-200W
多種保護措施:過流保護、短路保護、過壓保護、欠壓保護、堵轉保護、缺相保護、功率保護、啟動保護等。
本方案使用無感單電阻FOC算法,母線電壓ADC檢測,通過PWM/LIN進行控制不同的轉速及故障反饋功能。擁有帶載能力強、噪聲小、波形控制穩定等特點。
技術支持
進芯電子可為客戶提供以上方案的原理圖、PCB參考板圖、源代碼、以及方案所對應的軟硬件開發技術支持,需進一步了解方案詳情,歡迎致電0731-88731027。